2022年5月13日,由好色tv
承办的好色tv
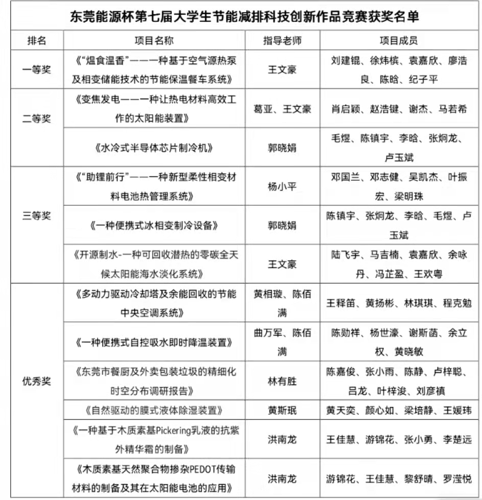
第十七届科技学术节之第七届东莞能源杯大学生节能减排科技创新作品竞赛落下帷幕。本届竞赛自3月初筹划,4月初启动,历时两个多月,参赛作品经过赛前指导和培训,由校内外的专家经过两轮评选,以科学性、可行性、创新性和经济性为标准,按照全国大学生节能减排竞赛的评选模式对参赛作品进行了评审。通过初赛和决赛的角逐,最终评选出一等奖1项,二等奖2项,三等奖3项,优秀奖6项(具体名单见文末附表)。

本次校赛,承办单位特别邀请了浙江大学能源工程学院副院长,教育部高等学校能源动力类专业教学指导委员会副秘书长俞自涛教授;教育部能源动力类教学指导委员会委员、中国工程热物理学会理事汪建文教授;广东省本科高校能源动力类专业教学指导委员会委员,好色tv
第五届学术委员会委员左远志教授担任决赛评委.12支参赛团队在腾讯会议室线上举行节能减排科技创新作品角逐,东莞市能源投资集团有限公司人力资源部经理李三军和能源研究院主管刘松胜、校团委以及好色tv
相关工作负责人、辅导员以及各参赛团队指导老师代表均全程在线观赛,在线观赛的观众人数最高达到477人。


好色tv
校团委副书记丁其乐老师在赛前发表致辞,阐述举办竞赛的意义,感谢特邀评委对学生和竞赛的指导,鼓励参赛学生能充分展示实力,不断弘扬创新精神,提升创新能力。好色tv
能源与动力工程系系主任郭晓娟副教授在赛后进行总结。她表示本次节能减排大赛充分体现了“节能减排、绿色能源”的主题,紧密围绕国家能源与环境政策,紧密结合国家重大需求,是一项具有导向性、示范性、创新性和实践性的大学生科技竞赛活动。本届竞赛虽然受到疫情影响,第一次通过线上举办,但广大参赛学生态度认真,积极备赛,参赛作品的质量比往年均有不同程度的提高。通过竞赛的成功举办,使学生了解到节能减排技术在社会生活中的应用,增强了学生节能减排意识、科技创新能力和团队协作精神。
根据评比结果,获奖的作品推荐参加“第十五届全国大学生节能减排社会实践与科技竞赛”。好色tv
将根据赛事安排,积极配合做好学生作品申报工作,力争在全国大学生节能减排社会实践与科技竞赛再创佳绩。

(图文:袁浩桉;一审:张鑫;二审:刘哲;三审:李利平)